当前位置: 东方风力发电网>看资讯 >产业政策 > 内蒙古又放新蛋糕了!127万千瓦风电项目获核准!

内蒙古又放新蛋糕了!127万千瓦风电项目获核准!

2025-10-14 浏览数:3015

业主涉及内蒙古三信绿能新技术有限公司、内蒙古山河实业集团、华能、国家能源集团等。

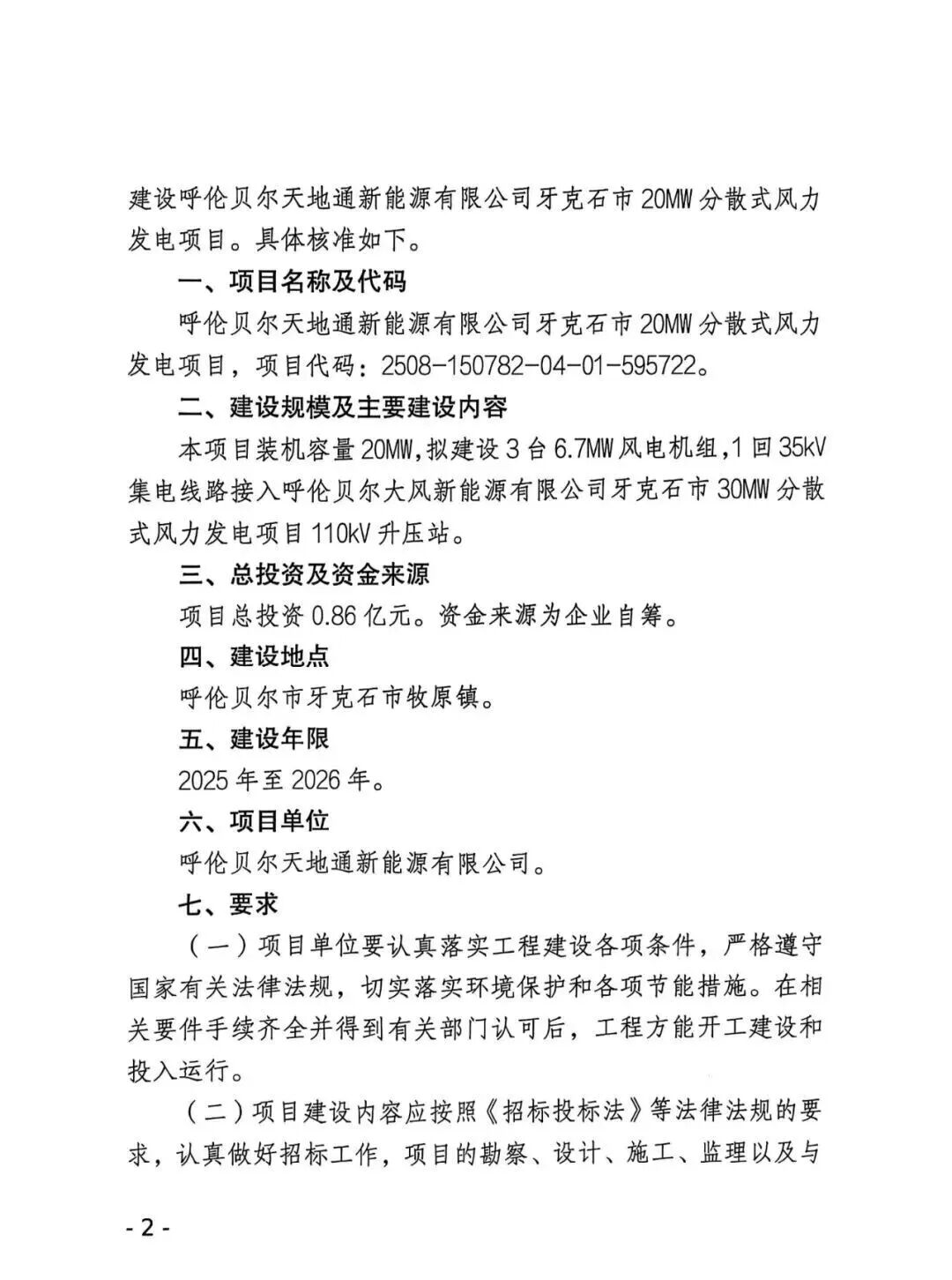
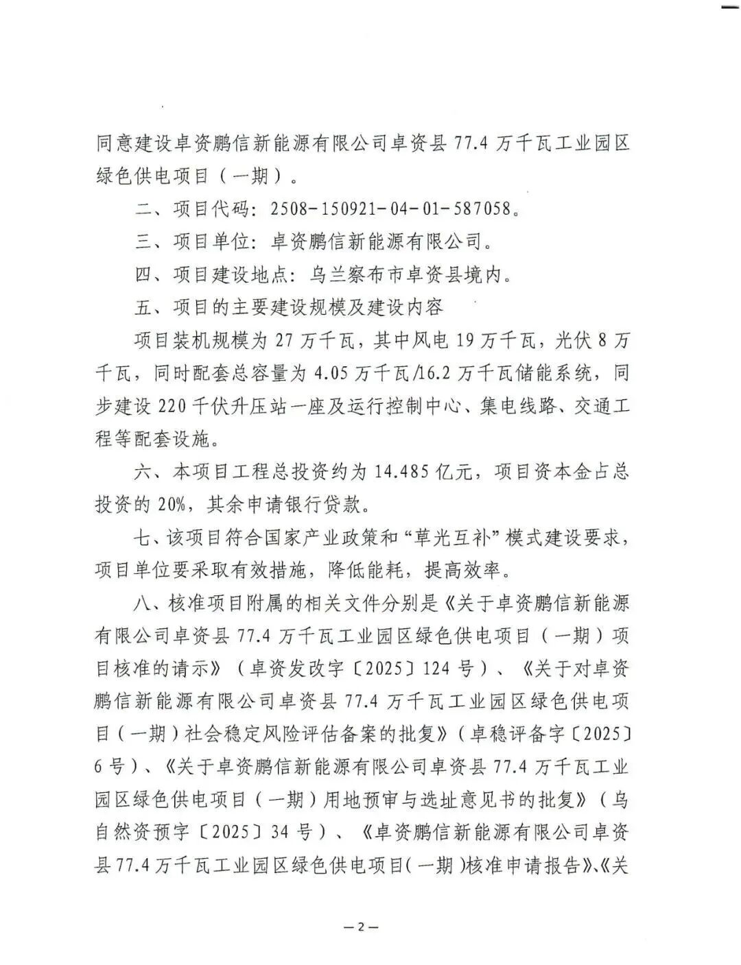
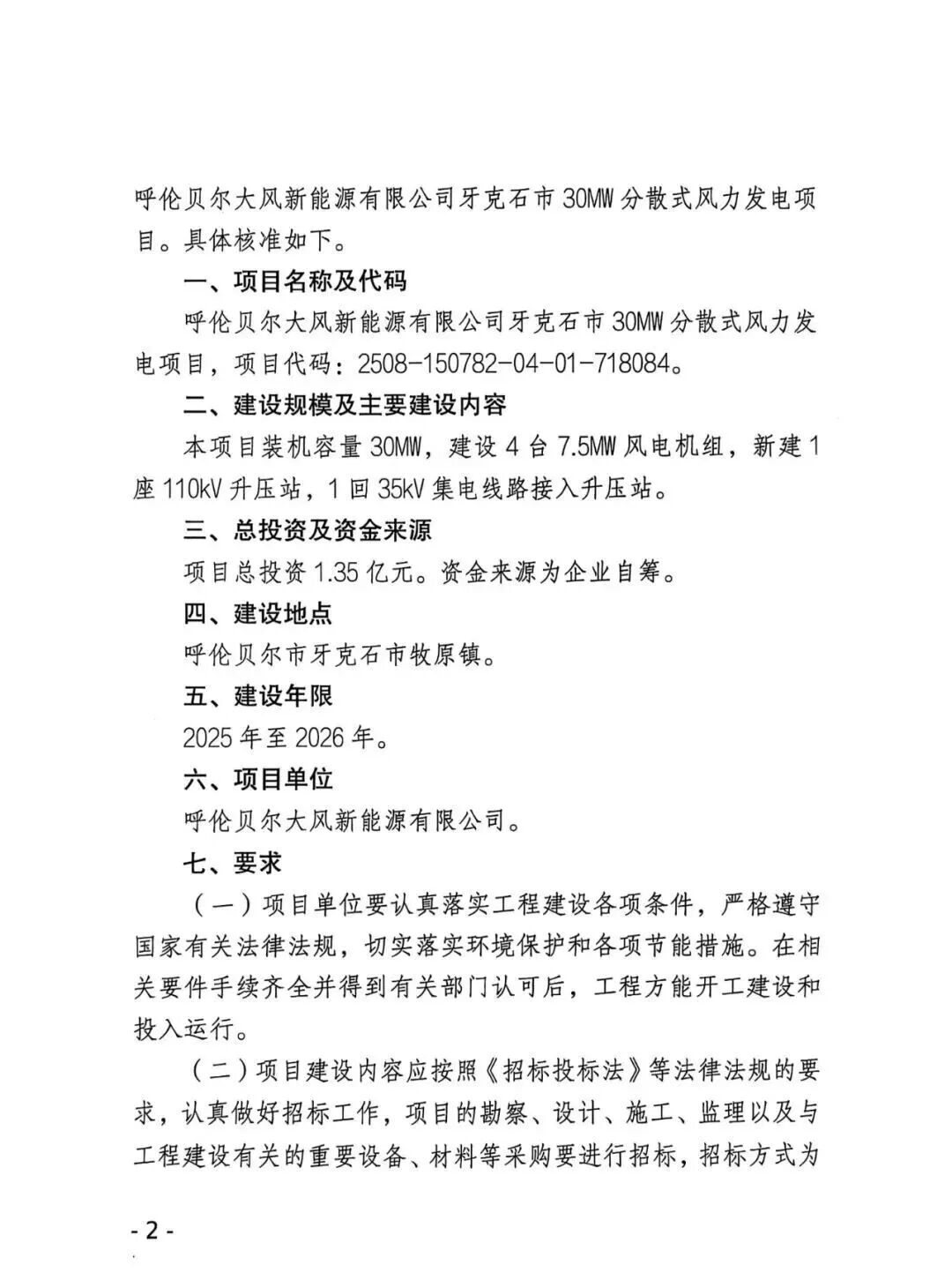
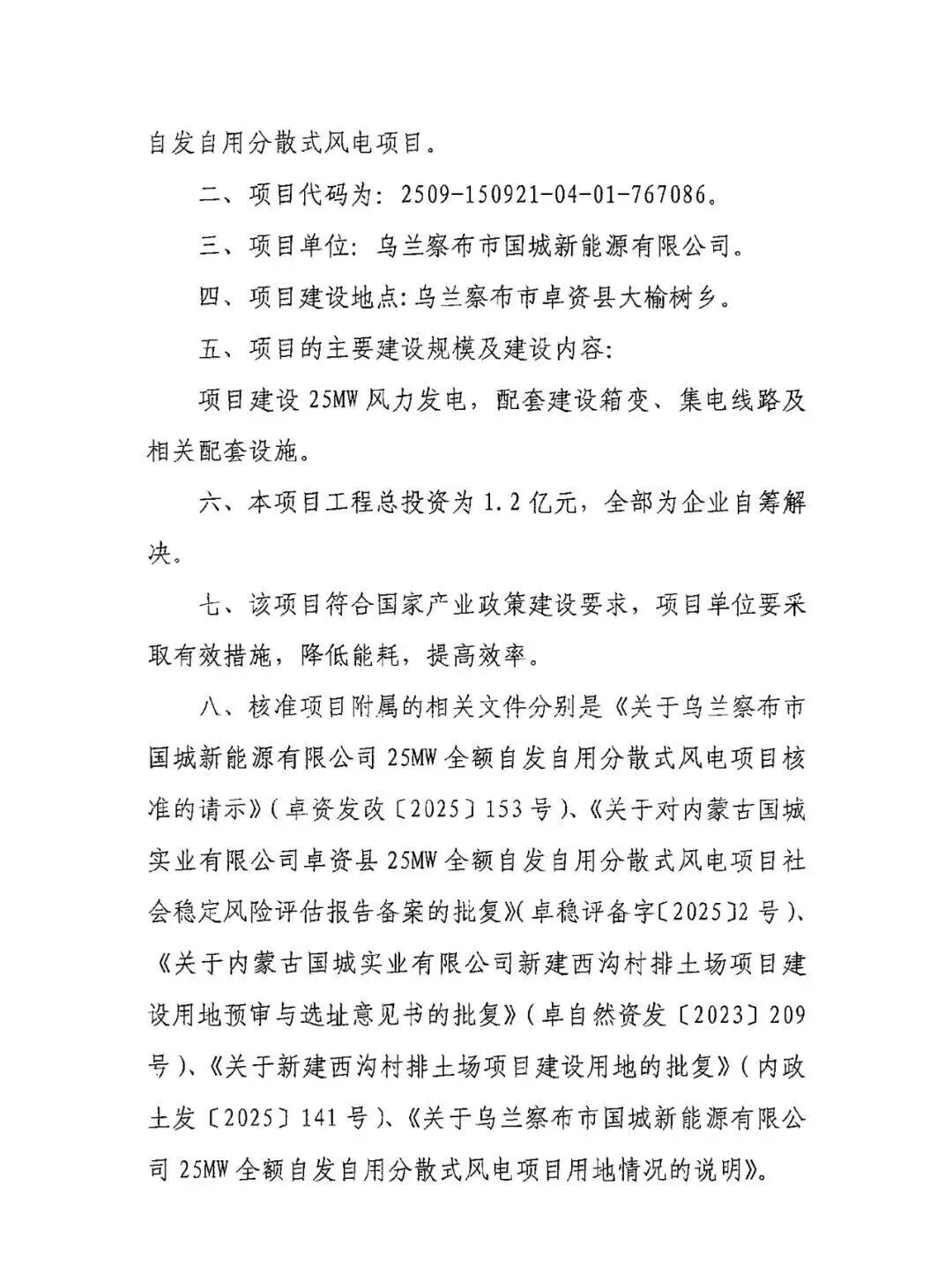
近日,内蒙古12个共计127万千瓦风电项目获核准。根据统计,项目总投资超39亿元。业主涉及内蒙古三信绿能新技术有限公司、内蒙古山河实业集团、华能、国家能源集团等。

详情见下:

图片
图片
图片
图片
图片
图片
图片
图片
图片
图片
图片
图片
图片
图片
图片
图片
图片
图片
图片
图片
图片
图片
图片
图片
图片
图片
图片
图片
图片
图片
图片
图片
图片
图片
图片
图片
图片
图片


【延伸阅读】

中国电器工业协会风力发电设备分会2025年会员大会暨第九届风电创新发展论坛

103台!东方电气布尔津100万千瓦风电项目全部机组完成吊装!

山西启动“十五五”省级风光基地规划!

金风慧能王勇:绿电新政下,风电资产迈向“产销一体”新范式

深能赤城分散式风电项目完成首台机组精准吊装

总投资56.6亿元!粤电力投建500MW海上风电项目

3.28GW!国家能源局:9月全国新增建档立卡风电项目32个

哈密能源公司十三间房100万千瓦风光储一体化项目首台风机吊装完成

鄂尔多斯市库布其新能源有限公司100万千瓦新能源项目通过验收待并网

山高新能源集团菏泽牡丹陆上风电项目实现全容量并网发电

18.76亿元!华银电力拟投资338.5MW风光项目

国能青海海西州茫崖项目80套塔筒全部发运结束

云南能投拟18.52亿元投建337MW风电项目

严禁借“绿电直连”为违规电厂转正、将公用电厂转自备!浙江绿电直连征求意见

四川“驭风行动”总体方案:优先申报欠发达县域项目,鼓励直供电等模式创新,探索多村

陕西“136号文”正式下发:增量0.23-0.3545元/kWh,单体90%,12年

习总书记建议:破除亚太经合组织各种绿色壁垒,拓展清洁能源和绿色矿产合作

习近平:中国将全面实施碳排放总量和强度双控制度

叶向东与中国电气装备总经理闫华锋举行会谈,深化新能源开发建设等合作

“十五五” 新能源发展划重点!国家能源局:加大海上风电开发力度

标签:

风电
阅读上文 >> 布尔津县65万千瓦风电项目风机吊装完成
阅读下文 >> 科右中旗20万千瓦风电项目并网发电 绿电直供霍林郭勒高新区

版权与免责声明:
凡注明稿件来源的内容均为转载稿或由企业用户注册发布,本网转载出于传递更多信息的目的,如转载稿涉及版权问题,请作者联系我们,同时对于用户评论等信息,本网并不意味着赞同其观点或证实其内容的真实性;


本文地址:http://www.eastwp.net/news/show.php?itemid=81572

转载本站原创文章请注明来源:东方风力发电网

按分类浏览

点击排行

图文推荐

推荐看资讯